
Agro-sol Complaint Registration App
IT Analyst / UI/UX Designer
Initial Context
It all began with a simple conversation with the quality department manager. The discussion revolved around finding a more effective way to manage incoming complaints. At that time, the process was manual and Excel-file based. This conversation eventually evolved into the project at hand. It's important to note that the information presented in the screenshots is fictional and does not relate to the actual data of the company in question.
Tools
Figma, Microsoft Power Apps
Team
Self Directed

Desktop Version Complaint Registration App Agro-Sol
Brainstorming and Initial Sketches
Prior to delving into application development, I initiated a brainstorming process and sketches with the quality department team. The goal was to map out ideas, assess feasibility, and align expectations for the project. This crucial step allowed us to lay the groundwork for the application and ensure a good user experience.

Wireframe: Sketches
Strategic Objectives
- Establish a centralized communication channel for all complaints.
- Process data for future utilization through the company's business intelligence.
- Develop a user-friendly application to increase user adoption rates.
- Reduce response times through automation and notifications.
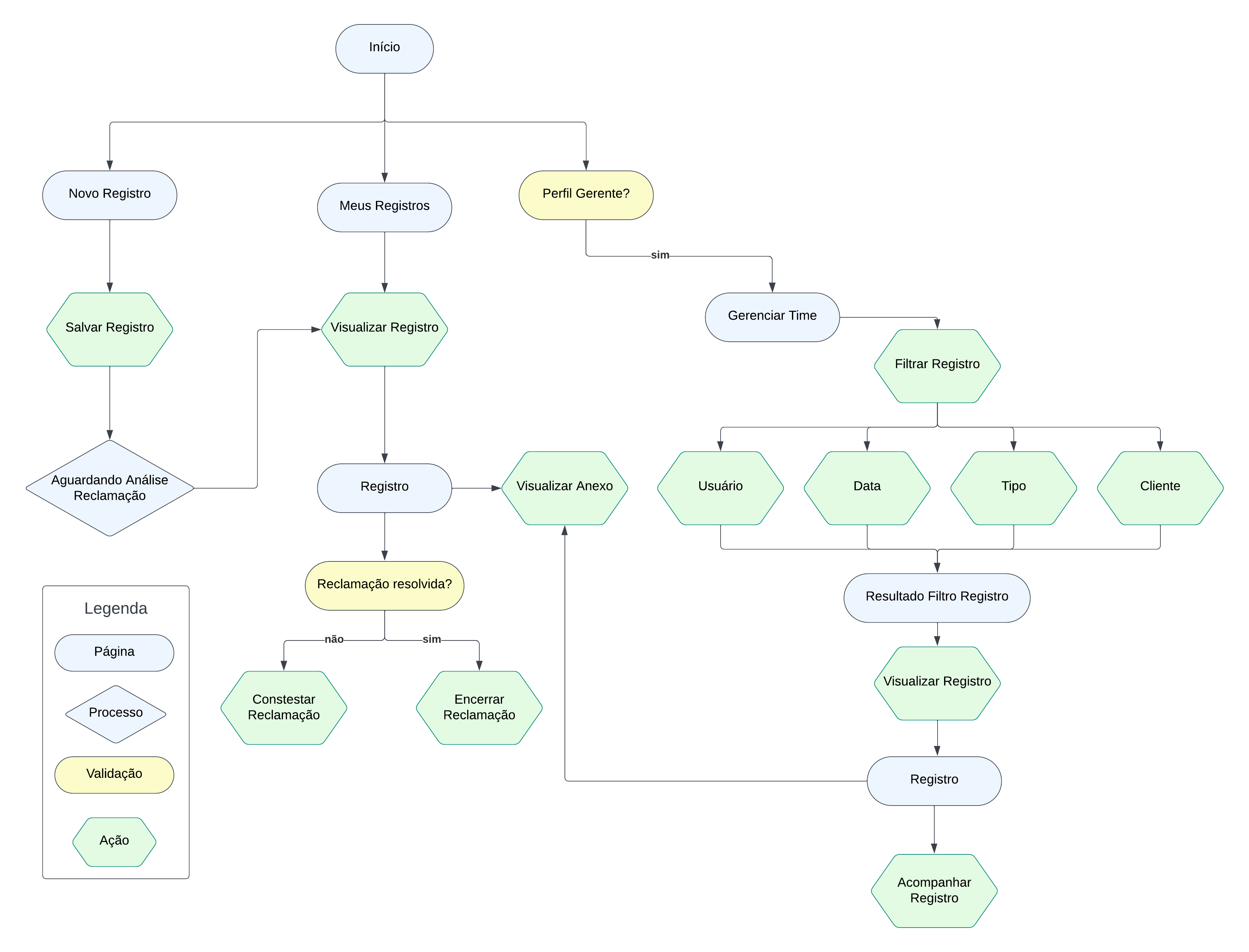
Mapping the Journey: App Sitemap
By charting the user journey through the complaint flow, I mapped out all the functionalities of the mobile application. This sitemap provided a clear overview of the application's structure and purpose, ensuring a cohesive and seamless experience.

App Map: Agro-Sol Complaint Registration
Usability Testing
After developing the first version of the application, we conducted usability tests with quality and sales department employees. This step allowed us to identify challenges and shortcomings, leading to valuable discoveries, including:
- Offline Functionality: The need for offline records due to irregular internet coverage in certain regions.
- Managerial Tracking: A feature for managers to monitor specific updates for a given record.
- Record Disputes: The ability to contest inappropriate responses or situations that were unanswered or unresolved.
Visualizing the Experience: Mobile Mockups
Using the Design System, I integrated visual elements into low-fidelity wireframes, resulting in the mockups that form the basis of the prototype. These mockups provide a tangible view of the end user's experience.

App Mobile Mockup
Conclusion and Lessons Learned
Employing User-Centered Design was pivotal to the success of this project. A profound understanding of users, their activities, and their environment led to precise and effective development. Despite being a modest project, we achieved our goals of improving the complaint flow without investing in new software or infrastructure, utilizing the resources at hand. Additionally, we provided insights for future decision-making.
I'm excited to share this UX design journey and hope you enjoy the final outcome as much as I do. If you'd like to delve into more details or discuss future collaborations, I'm available =)